Logo

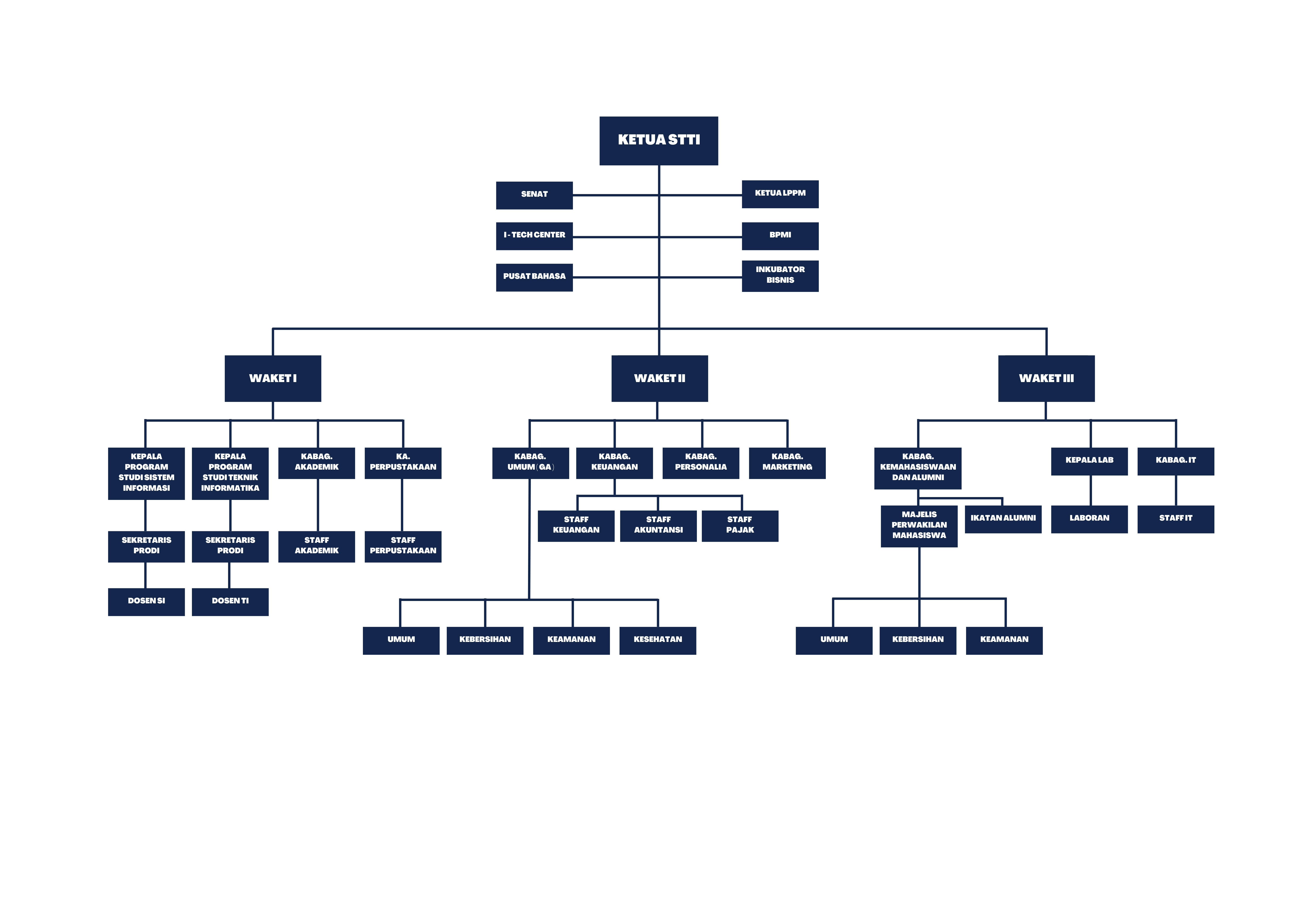
Struktur Organisasi Sekolah Tinggi Teknologi Informasi NIIT I-TECH

Home

>

Struktur Organisasi

Struktur Organisasi Sekolah Tinggi Teknologi Informasi NIIT I-TECH

Bersama Sekolah Tinggi Teknologi Informasi NIIT I-TECH, jadilah pribadi unggul yang siap menaklukkan tantangan dunia dengan pengetahuan dan keterampilan terbaik!

ingin bertanya ? yuk di click !

WhatsApp
logo

Telephone

+62 878-9019-8284

WhatsApp

+62 878-9019-8284

Email

info@kuliahkaryawan.net

Sosial Media

Designed by IT Kuliah Karyawan